必赢3003no1线路检测中心

必赢3003no1线路检测中心
  • 首页
  • 部门概况
    • 部门简介
    • 现任领导
    • 组织机构
  • 规章制度
  • 教学运行
    • 教务管理
    • 考务管理
    • 学籍管理
    • 学士学位
    • 质量监控
  • 实践教学
    • 实验教学
    • 实习实训
    • 毕业论文
    • 学科竞赛
  • 教学建设
    • 专业建设
    • 课程建设
    • 教材建设
  • 学科建设
  • 语言文字
  • 教学研究
    • 省部级及以上教改项目
    • 校级项目
  • 首页
  • 部门概况
  • 规章制度
  • 教学运行
  • 实践教学
  • 教学建设
  • 学科建设
  • 语言文字
  • 教学研究
首页 > 教学运行 > 教务管理
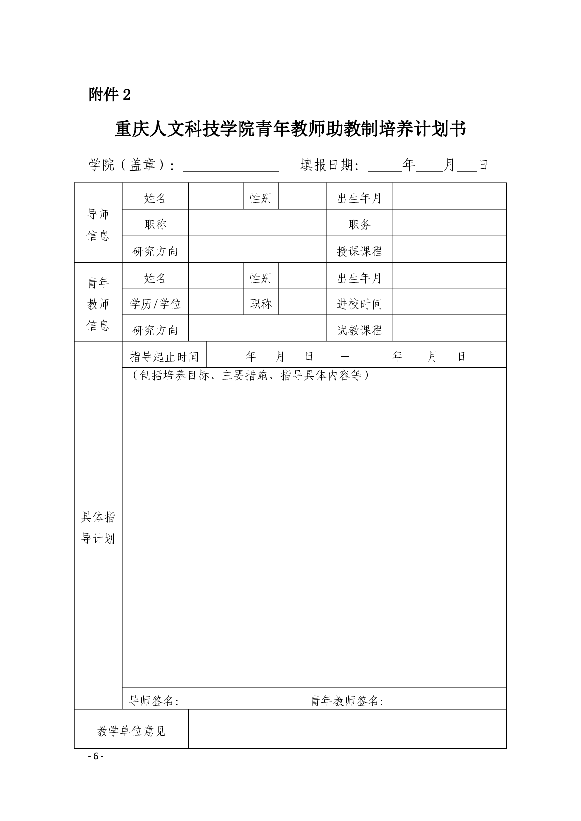
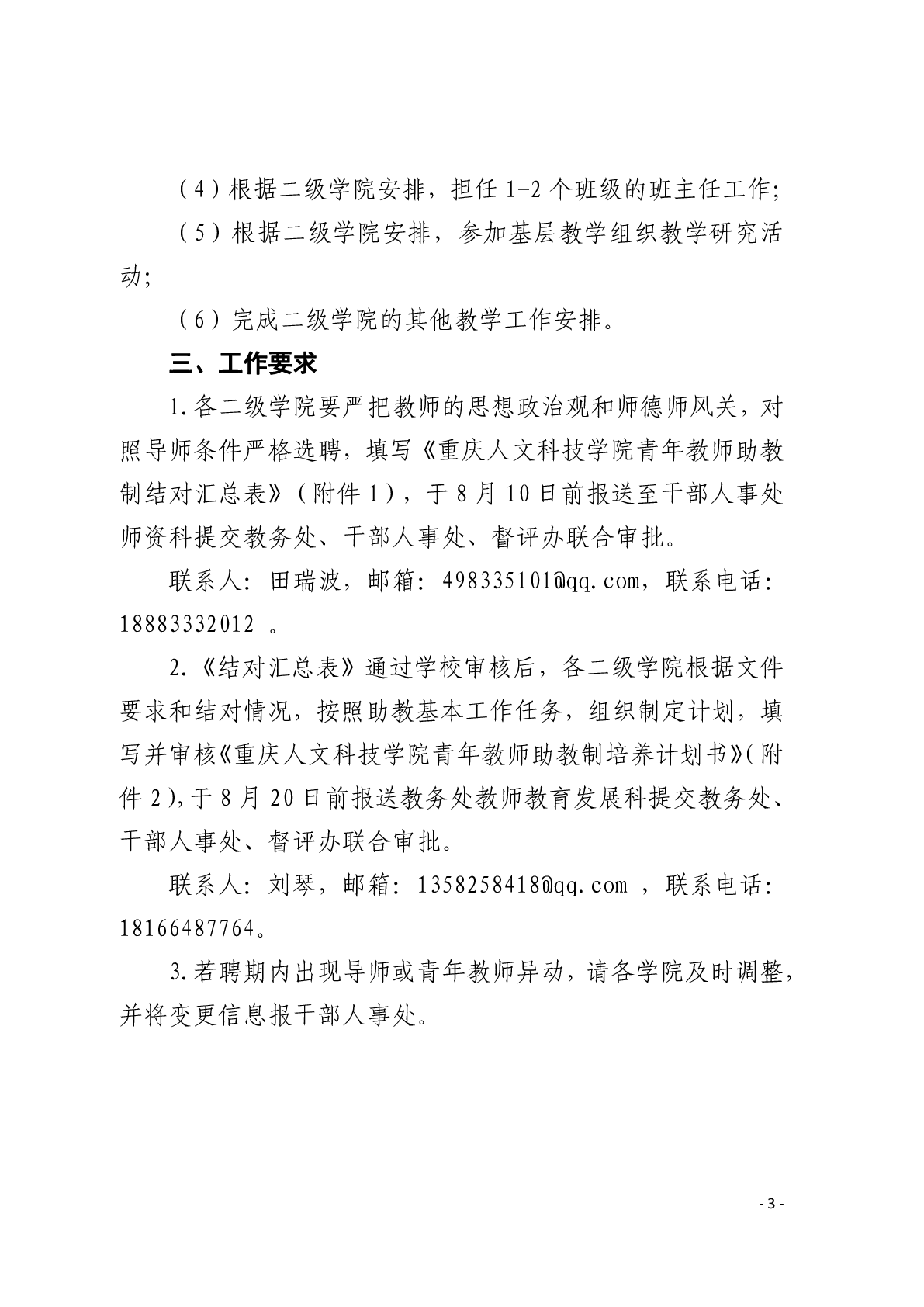
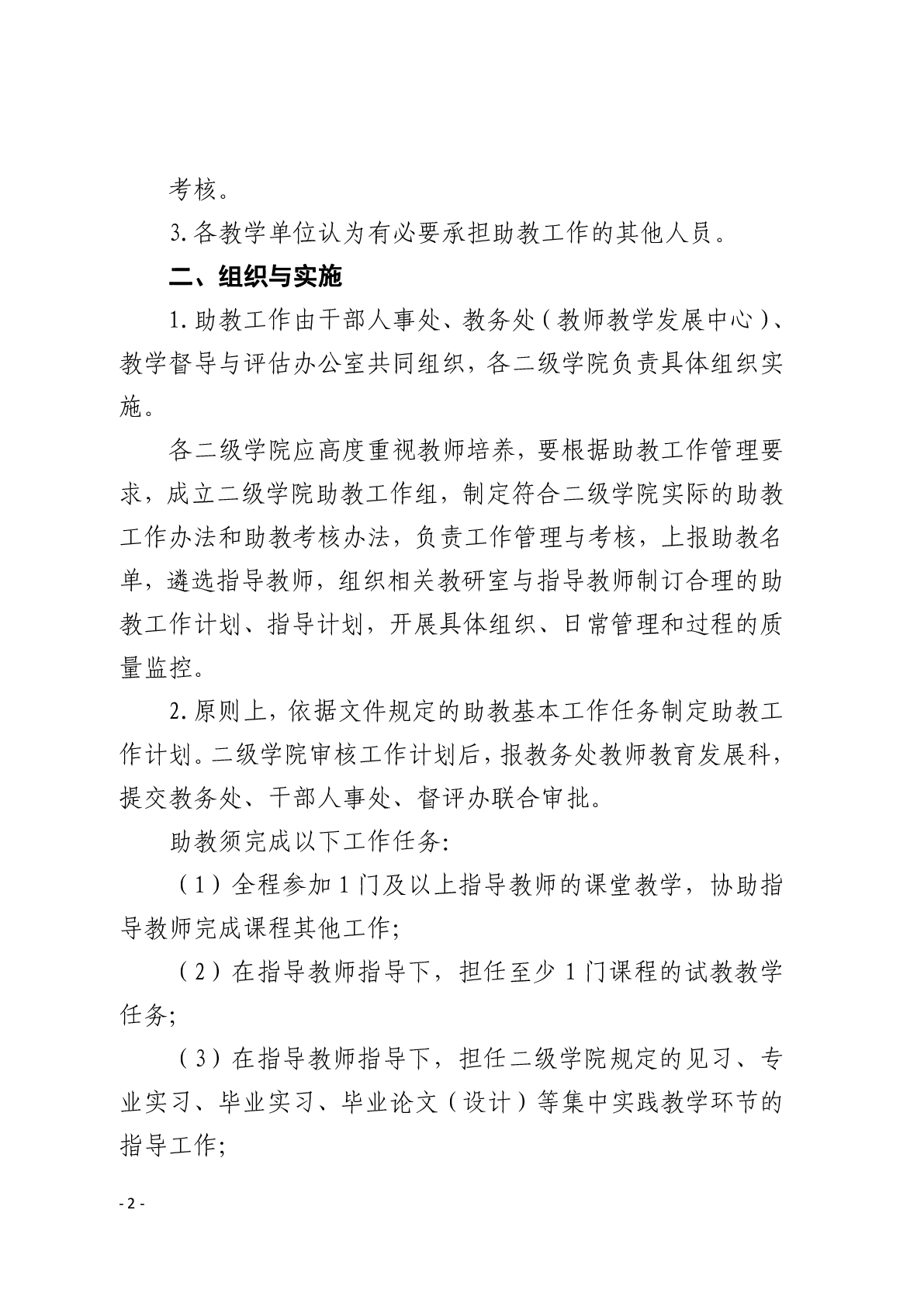
关于开展2023-2024学年第一学期助教工作的通知
日期:2023-07-25  作者: 来源:  浏览量:2349 操作>>




  • 上一篇:必赢3003no1线路检测中心关于2023-2024学年第一学期课程重修报名的通知...
  • 下一篇:必赢3003no1线路检测中心关于做好2023-2024学年度第一学期全校课表编制工作的通知...
返回首页 关闭页面

电子邮箱:jwc@cqrk.edu.cn 电话:42465805 邮编:401524