必赢3003no1线路检测中心
Toggle navigation
首页
部门概况
部门简介
现任领导
组织机构
规章制度
教学运行
教务管理
考务管理
学籍管理
学士学位
质量监控
实践教学
实验教学
实习实训
毕业论文
学科竞赛
教学建设
专业建设
课程建设
教材建设
学科建设
语言文字
教学研究
省部级及以上教改项目
校级项目
党建专栏
首页
部门概况
规章制度
教学运行
实践教学
教学建设
学科建设
语言文字
教学研究
党建专栏
首页
>
实践教学
>
学科竞赛
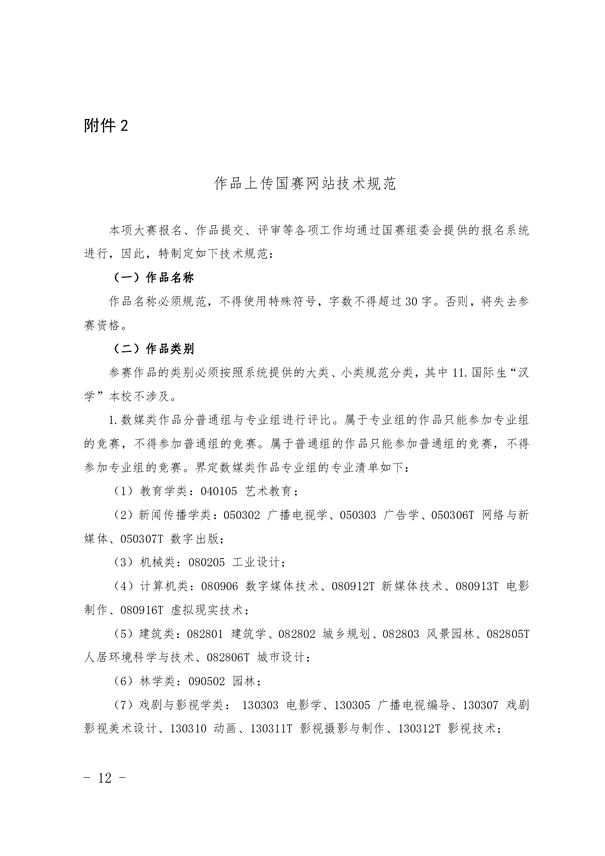
必赢3003no1线路检测中心关于转发2024年中国大学生计算机设计大赛重庆市级赛的通知
日期:2024-04-14 作者: 来源: 浏览量:
2735
操作>>
上一篇:
关于举办2024年中华经典诵写讲大赛的通知
下一篇:
必赢3003no1线路检测中心关于举办全国高校商业精英挑战赛创新创业竞赛校级预选赛的通知...
返回首页
关闭页面